Cà phê hòa tan đã trở thành một phần không thể thiếu trong cuộc sống hiện đại nhờ tính tiện lợi và khả năng mang lại trải nghiệm gần như tương đồng với cà phê pha truyền thống. Nhưng bạn đã bao giờ thắc mắc tại sao cà phê hoà tan tan được trong nước, dù nóng hay lạnh? Câu trả lời nằm ở một chuỗi quy trình sản xuất được thiết kế tinh vi, kết hợp giữa khoa học hiện đại và sự hiểu biết sâu sắc về cà phê.
Nội dung bài viết
ToggleKhả năng hoà tan dựa vào các hợp chất hoà tan trong cà phê
Bản chất của cà phê hòa tan bắt đầu từ những hợp chất tự nhiên trong hạt cà phê. Các hợp chất như caffeine, đường tự nhiên, axit hữu cơ và hợp chất hương vị đều có khả năng hòa tan trong nước. Khi tiếp xúc với nước nóng, những thành phần này sẽ được chiết xuất từ bã cà phê, tạo nên một dung dịch đậm đặc, chứa đầy đủ hương vị và các chất đặc trưng.
Tuy nhiên, không phải tất cả các hợp chất trong cà phê đều hòa tan. Các chất không tan, như cellulose và một số loại protein, sẽ được loại bỏ trong quá trình sản xuất để đảm bảo sự mịn màng khi pha chế.

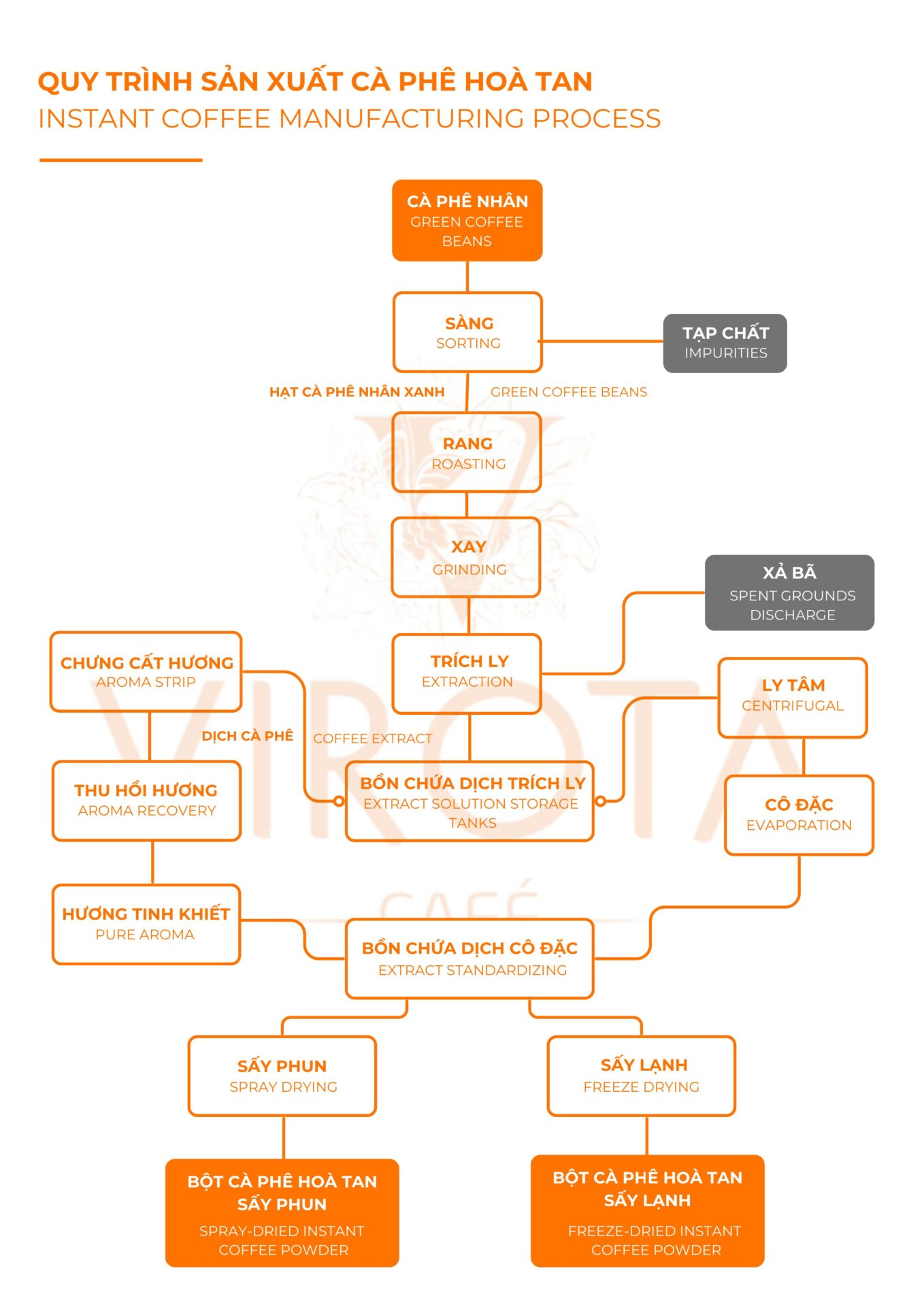
Quy trình sản xuất cà phê hoà tan – Lý giải nguyên nhân tại sao ccà phê hoà tan tam được trong nước
Trong sản xuất cà phê hòa tan, quá trình sấy khô giúp định hình cấu trúc của hạt cà phê. Đây là một quá trình tương đối phức tạp những có thể tóm tắt ở các bước sau:
Chiết xuất
Hạt cà phê sau khi được rang và xay sẽ được ủ với nước nóng ở áp suất cao. Nhiệt độ và áp suất được kiểm soát chính xác để chiết xuất tối đa các hợp chất hòa tan mà không làm biến đổi hương vị tự nhiên của cà phê. Giai đoạn này tạo ra một dung dịch cô đặc, là nền tảng cho sản phẩm cuối cùng.
Cô đặc
Dung dịch cà phê sau khi chiết xuất sẽ được cô đặc lại bằng cách loại bỏ một phần nước. Quá trình này giữ nguyên các hợp chất dễ bay hơi, như hương thơm tự nhiên, giúp cà phê hòa tan có mùi vị gần giống với cà phê pha phin hay espresso.
Sấy khô
Bước tiếp theo là làm khô dung dịch cà phê để chuyển nó thành dạng bột hoặc hạt. Hai công nghệ chính được sử dụng:
- Sấy phun (Spray drying): Đây là phương pháp phổ biến nhất, trong đó dung dịch cà phê được phun qua luồng khí nóng, làm nước bay hơi nhanh chóng, để lại bột cà phê mịn.
- Sấy lạnh (Freeze drying): Công nghệ tiên tiến hơn, sử dụng nhiệt độ thấp để đông lạnh dung dịch cà phê, sau đó loại bỏ nước bằng quá trình thăng hoa. Phương pháp này giúp giữ lại hương vị tốt hơn và tạo ra các hạt cà phê xốp, dễ hòa tan.
>> Xem thêm: Chi tiết về quy trình sản xuất cà phê hoà tan

Nguyên lý hoà tan trong nước của cà phê
Cà phê hòa tan có khả năng tan nhanh trong nước nhờ vào cấu trúc bề mặt của các hạt cà phê sau quá trình sản xuất. Các hạt này có diện tích tiếp xúc lớn, kết hợp với tính chất hút ẩm tự nhiên, giúp chúng dễ dàng hòa vào nước chỉ trong vài giây.
Nước là một dung môi phân cực, nghĩa là các phân tử nước có điện tích dương và âm ở hai đầu. Khi tiếp xúc với bột cà phê hòa tan:
- Các phân tử nước tương tác với phân tử trong cà phê: Liên kết hydro được hình thành giữa các phân tử nước và các hợp chất như caffein, đường hoặc axit. Bột cà phê hòa tan thường chứa các hợp chất hydrophilic (ưa nước), như đường và axit hữu cơ. Các phân tử này dễ dàng liên kết với nước, đẩy nhanh quá trình hòa tan.
- Lực hút ion: Một số thành phần trong cà phê hòa tan, chẳng hạn như khoáng chất hoặc muối tự nhiên, tan ra nhờ lực hút giữa ion và phân tử nước.
Những tương tác này giúp phá vỡ cấu trúc của bột hoặc hạt cà phê, khiến chúng phân tán đều trong nước.
Ngoài ra, khi tiếp xúc với nước nóng, nhiệt độ làm phá vỡ liên kết giữa các phân tử trong hạt cà phê. Quá trình hòa tan là một dạng khuếch tán, và nhiệt độ cao làm tăng tốc độ khuếch tán của các phân tử, đồng thời phá vỡ các liên kết yếu (liên kết hydro, van der Waals) trong bột cà phê. Tạo điều kiện cho chúng phân tán đều, mang lại ly cà phê mịn màng và không lắng cặn.
Sau quá trình chiết xuất và sự tác động của nước nóng làm phá vỡ cấu trúc của bột hoặc hạt cà phê, khiến chúng phân tán đều trong nước
Tính ứng dụng của công nghệ hiện đại
Công nghệ sản xuất hiện đại không chỉ dừng lại ở việc tạo ra một sản phẩm dễ hòa tan, mà còn tập trung vào việc bảo tồn hương vị tự nhiên của cà phê. Quy trình thu hồi hương vị (Aroma recovery) là một ví dụ, trong đó các hương liệu tự nhiên thoát ra trong quá trình chiết xuất được giữ lại và đưa vào sản phẩm cuối cùng. Điều này giúp cà phê hòa tan ngày nay không chỉ dễ pha chế mà còn mang lại trải nghiệm thưởng thức giống như cà phê pha truyền thống.

Mỗi giai đoạn trong quy trình sản xuất đều yêu cầu sự chính xác cao, từ kiểm soát nhiệt độ trong giai đoạn chiết xuất đến thiết kế cấu trúc bề mặt của hạt cà phê sau sấy khô. Sự cẩn thận này đảm bảo rằng sản phẩm không chỉ dễ hòa tan mà còn đáp ứng được các tiêu chí khắt khe về hương vị và chất lượng.

Qua bài viết trên bạn có thể hiểu được phần nào tại sao cà phê hoà tan tan được trong nước. Khả năng tan được trong nước của cà phê hòa tan là kết quả của sự kết hợp giữa tính chất tự nhiên của cà phê và những tiến bộ trong công nghệ chế biến. Mỗi ly cà phê hòa tan bạn thưởng thức chính là một giải pháp tiện lợi và là thành quả của hàng thập kỷ nghiên cứu và cải tiến trong ngành công nghiệp cà phê.
___________________
Liên hệ với chúng tôi:
- Địa chỉ: Lô A18 – A19 Khu CN Diên Phú, Diên Khánh, Khánh Hòa, Việt Nam
- Email: marketingvirota@gmail.com
- Điện thoại: (+84) 866 460 999
- Fanpage: Virota Cafe
- Youtube: Virota Cafe channel
- LinkedIn: Virota Cafe LinkedIn
- Twitter:Virota Cafe twitter

