Lựa chọn Virota Cafe cho dịch vụ gia công cà phê hòa tan , đảm bảo chất lượng và uy tín để tạo nên những sản phẩm cà phê chất lượng cao. Chúng tôi tự hào mang đến cho bạn một giải pháp gia công cà phê hoà tan đầy đủ quy trình từ a đến z, từ việc cung cấp nguyên liệu đến quy trình sản xuất và đóng gói, giúp bạn tiết kiệm thời gian, nhân lực và chi phí đáng kể.
Thị trường màu mỡ của cà phê hoà tan:
Trong vài năm gần đây, thị trường cà phê hòa tan đã chứng kiến sự phát triển đáng kể do sự thay đổi trong sở thích của người tiêu dùng và sự tăng cường về tiện lợi. Ngày càng nhiều người dùng đặt ưu tiên vào các sản phẩm tiện lợi, tiết kiệm thời gian và dễ sử dụng.
Bằng cách sử dụng hạt cà phê cô đặc và sấy khô, cà phê hòa tan đã trở nên phổ biến hơn trong cuộc sống bận rộn hiện nay, nhờ vào quy trình pha chế đơn giản và nhanh chóng

Nhu cầu này đã tạo ra một thị trường mở rộng, thu hút một lượng lớn người tiêu dùng mới. Đặc biệt, sự đô thị hóa ngày càng gia tăng và lối sống bận rộn, đặc biệt là ở các nền kinh tế mới nổi, đã đẩy mạnh nhu cầu cho cà phê hòa tan.


Thị trường cà phê hoà tan toàn cầu được dự đoán sẽ tăng từ 30 tỷ USD vào năm 2022 lên USD 44.32 Tỷ vào năm 2030, với tốc độ CAGR là 5% trong giai đoạn dự báo.
Nguồn: Theo Exactitudeconsultancy.com
Virota Cafe – Cơ hội kinh doanh cho các doanh nghiệp lớn và nhỏ trong thị trường cà phê hòa tan Việt Nam:
Virota Cafe là lựa chọn lý tưởng cho cả các doanh nghiệp lớn và nhỏ trong thị trường cà phê hòa tan tại Việt Nam. Khi nguồn lực tài chính có hạn và quy mô kinh doanh chỉ ở mức vừa và nhỏ, việc đầu tư vào trang thiết bị sản xuất có thể là một gánh nặng lớn. Thay vào đó, việc hợp tác với Virota Cafe để nhờ gia công cà phê hòa tan không chỉ giúp bạn tiết kiệm chi phí mà còn đảm bảo nguồn cà phê sạch sẽ và chất lượng luôn sẵn sàng bất kể khi nào bạn cần.

Bên cạnh đó, chúng tôi có thể hỗ trợ bạn các dịch vụ đi kèm từ a-z bao gồm thiết kế bao bì, đóng gói, hỗ trợ tư vấn pháp lý khi bạn đặt dịch vụ gia công cà phê hoà tan tại Virota.
Xem thêm: Rang gia công cà phê tại Virota Cafe
Giới thiệu về hệ thống gia công cà phê hoà tan Virota
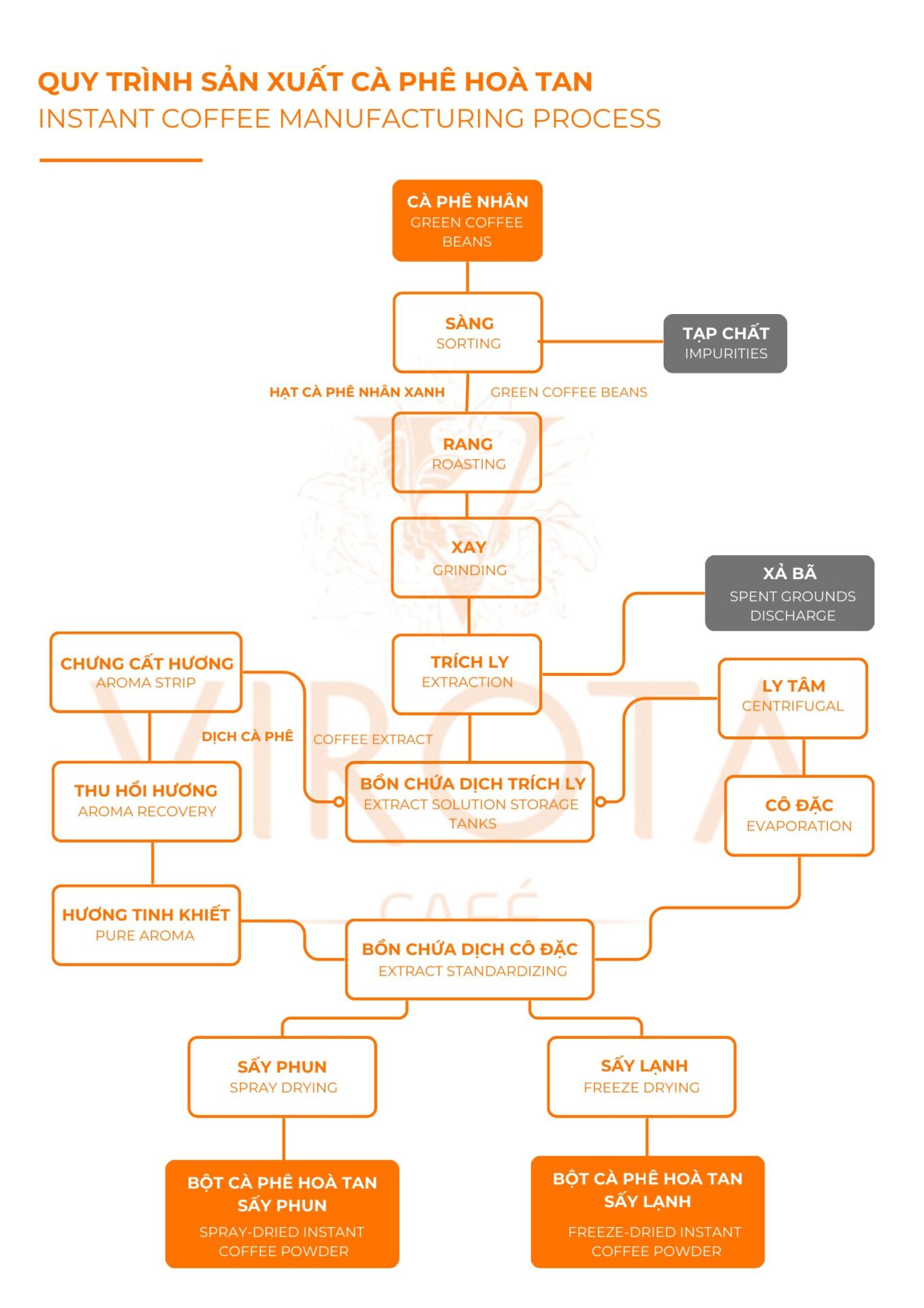
Hệ thống chế biến và gia công cà phê hoà tan tự động công nghệ châu Âu của Virota Cafe Cà phê hòa tan Virota Cafe được sản xuất trên dây chuyền công nghệ châu Âu hoàn toàn tự động. Chế biến cà phê hòa tan giữ nguyên hương vị của cà phê rang xay và làm khơi dậy tối đa các vị nguyên bản trong hạt cà phê.

Hiệu suất trích ly và thời gian của một chu kỳ trích với thời gian và nhiệt độ theo tiêu chuẩn trích ly tiên tiến bậc nhất trên thế giới. Thêm nữa, hệ thống trích ly cũng tách các hóa chất độc hại, vi khuẩn và axit glutamic khỏi hạt cà phê.
Sơ đồ quy trình sản xuất cà phê hoà tan tại Virota – Đầy đủ từ A – Z giúp khách hàng yên tâm khi hợp tác
Hệ thống thu hồi hương, bảo toàn tuyệt đối hương vị thuần khiết của cà phê cùng với sự hỗ trợ của hệ thống tách hương xấu giúp loại bỏ các mùi hương không mong muốn. Để đảm bảo rằng việc chiết xuất cà phê đáp ứng các tiêu chuẩn quốc tế, tinh sạch cà phê là một bước thiết yếu trong quy trình.
Một hệ thống lọc và ly tâm được sử dụng để tách các hạt không hòa tan ra khỏi dịch trích ly. Dịch trích ly được cô đặc đến nồng độ thích hợp và giúp quá trình sấy khô diễn ra thuận lợi.
Toàn bộ quy trình gia công cà phê hoà tan được thực hiện theo quy trình khép kín, hoàn toàn tự động. Đảm bảo tuân thủ đầy đủ hệ thống quản lý chất lượng theo tiêu chuẩn HACCP. Hệ thống kiểm soát vệ sinh thực phẩm 24/7 ở mọi khâu.
Với việc làm chủ công nghệ, sản phẩm cà phê hòa tan, chúng tôi luôn tìm kiếm sự hoàn hảo, đặt ra các mục tiêu mới trong việc đa dạng hóa sản phẩm đáp ứng yêu cầu ngày càng cao của người thưởng thức cà phê. Sự kết hợp hài hòa của cà phê hòa tan nguyên chất cùng các thành phần khác để tạo nên các dòng sản phẩm cà phê 2in1, 3in1 từ gu nhẹ đến gu đậm phù hợp với từng lứa tuổi và sở thích.
Quy trình gia công cà phê hoà tan tại Virota Cafe
Để lại yêu cầu tư vấn dịch vụ gia công cà phê hoà tan
Các sản phẩm gia công cà phê hoà tan tại Virota Cafe
Ứng dụng của sản phẩm cà phê hoà tan sấy phun:
Là nguyên liệu chính trong quá trình sản xuất các dòng sản phẩm cà phê tiện lợi như cà phê 2in1, 3in1, 4in1, và 5in1. Với chất lượng ổn định, hương vị mạnh mẽ và khả năng hòa tan hoàn hảo, cà phê hoà tan sấy phun tại Virota Cafe được các công ty sản xuất cà phê và thực phẩm tin dùng làm nền tảng để tạo nên các sản phẩm mới đa dạng, đáp ứng nhu cầu ngày càng cao của thị trường.
Virota Cafe – Gìn giữ giá trị nguyên vị cà phê Việt
Hotline: +84 866 460 999
Địa chỉ: Lô A18 – A19 khu công nghiệp Diên Phú, Diễn Khánh, Khánh Hoà
Fanpage: Virota Cafe
Youtube: Virota Cafe channel
LinkedIn: Virota Cafe LinkedIn
Twitter: Virota Cafe twitter



